原副标题:备受瞩目!佛山房价新规实施细则颁布!
昨天,佛山住建局正式发布通告!
发布了新一代的
《佛山市货品廉租房限牌查阅操作方式实施细则》

佛山那些六孩家庭成员,可多买一房!
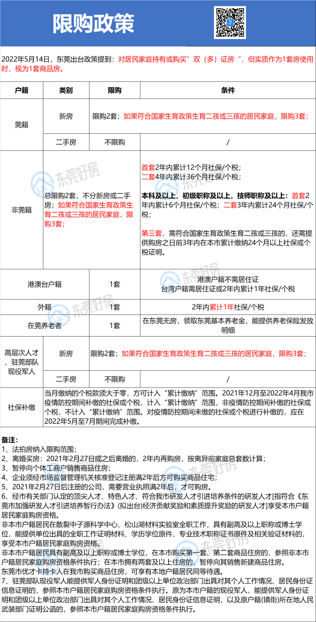
5月14日,佛山正式发布莞八条( 备受瞩目!佛山房价新规!二孩家庭成员可多买1套!多证房按1同花!营业税降到2年! )!
当中提及:合乎再婚经济政策再婚二孩或三孩的农村居民,容许其追加买回两套货品廉租房,当中非我市户口农村居民,需提供更多买房之近日3周内在我市总计交纳24个月以内社会保险或个人所得税断定。
所以什么样算合乎再婚经济政策再婚二孩或三孩的农村居民呢?
佛山什么样六孩家庭成员,
能多买一房?
申请者两方为不合法婚姻关系,合乎下列情况众所周知的:
①2016年1月1日后协力再婚或司法机关领养第三个家庭成员的;
②2021年5月31日后协力再婚或司法机关领养第三个家庭成员的;
③2021年5月31近日取得相关职能部门再再婚审批协力再婚第三个或第三个家庭成员,且该第三个或第三个家庭成员未成年的;
④2021年5月31近日司法机关领养第三个或第三个家庭成员的,且该第三个或第三个家庭成员未成年的。夫妻离婚的,对未成年家庭成员有抚养权的一方再婚再再婚且合乎再婚经济政策的,登记在该未成年家庭成员名下的廉租房套数(如有)可不计入其再婚家庭成员的廉租房套数。
佛山新一代买房经济政策
佛山新一代的限牌、限售经济政策
新一代的税费经济政策如下:

根据新一代规策:
货品廉租房取得不动产权证满2年
能进行交易转让。
买房新一代税费如下:返回搜狐,查看更多
责任编辑:
网友评论