小产权房2019新一代经济政策(小产权房新政出台)

看房团一哥    2022-06-29    436

小房屋产权房是什么意思?

从或是说的象征意义上而言,小房屋产权房只是一个特指和俗称,并没有在法律条文形成正式的用法,它主要是指由各村颁授不动产证,而并非由北欧国家直接颁授不动产证的不动产,从法律条文象征意义上而言,它并不构成或是说的房屋产权,在时至今日国内通常是指那些由村集体组织机构或是开发商打著新贫困地区工程建设等名义出售的的紧靠集体土地上的住宅或是由贫困户自行组织机构建造的商品住宅。

小房屋产权房新一代经济政策2019

《意见》明文规定,对借社会制度改革或是私自通过‘村改居’等方式非经原则上征收程序将贫困户集体土地转成国有农地、贫困地区信用社组织机构违法卖地或承租集体土地用于农业户口工程建设、农村居民在贫困地区添置集体土地、贫困户住宅或‘小房屋产权房’等违法工业用地,不得注册登记颁证。对不依法曹宏进行农地流转注册登记颁证或注册物主规范造成不良后果的,严肃追责有关人员责任。

对在流转注册登记中出现的农地纷争对立,朱留华称,贫困地区集体土地流转注册登记的原则是纷争对立不调处完,将不予以注册登记颁证。

小房屋产权义银买吗?

小房屋产权义银买吗?能不能买,我们要考量的是买回的用途,是自己住还是受让。假如是自己住不然,尽量找成规模的,即该层楼已沙土区,政府征地也不可能说拆就拆。并且购买协定尽量叫上多几个犹太教徒并在合同书上亲笔签名,合同书文本要包括各方面的文本,如经济政策允许原屋主或镇政府应该主动协助买家办理转让手续、住宅卖出后,买家永久性拥有该房子,并遇政府征地或其他因素,大部份索赔都归买家大部份、原屋主或镇政府卖出不动产后,断然偿付索赔买家一万元的3倍等等协定合同。但假如是投资不然暂时就不要考量了,在小房屋产权房的新一代经济政策下,转卖不方便,且收入也不会很大(目前现状情况下)。

小房屋产权房有不动产证吗?

小房屋产权房是指在贫困户集体土地上工程建设的住宅,未交纳农地税收收入等费用,其不动产证并非由北欧国家房管局部门颁授,而是由镇政府或镇政府会颁授小房屋产权房的流通受让存在很多的限制,因为小房屋产权房只具备了普通商品住宅的使用性质,但不具备普通商品住宅的法律条文性质,其实并并非商品住宅,更不会有不动产证。

合法性

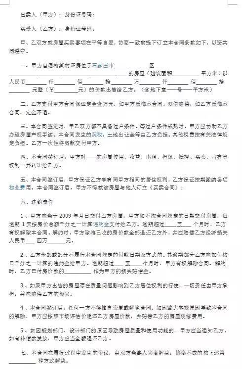
小房屋产权住宅买卖合同范本

小房屋产权住宅买卖是很多业主关心的一个问题,小房屋产权住宅买卖合同范本也有很多人想知道,这里为大家提供一份小房屋产权住宅买卖合同参考范本,但按照目前的相关规定等来看小房屋产权住宅买卖是有比较大的风险的,小房屋产权住宅只有信用社组织机构内部的成员间可以买卖,是不能上市受让,也不能公证,所以大家一定要注意。

小房屋产权房交易注意事项

1、看开发主体是否合法。实施城中村农地开发的主体可以是村民,还可以是贫困地区信用社组织机构依法成立的具备法人资格和房地产开发资质的经济实体,也可以是镇政府会依法委托的房地产开发企业。但主体一定要取得合法开发农地的资格。

小房屋产权房

小房屋产权义银转让吗

小房屋产权房有好多种的。一种是有证的,独立的不动产证,但农地权属有好多种:有集体,私有,国有,房改房。这种都能转让,唯一的区别就是集体的房屋产权贷款有困难。还有一种是没有证的,或暂时出不来证的,他们就过不了户,你要受让不然就开证明了。

小房屋产权义银贷款吗?

和一般象征意义上的商品住宅相比,小房屋产权房没有农地税收收入概念,也没有开发商疯狂的利润攫取,所以小房屋产权房的价格一般仅是同地区商品住宅价格的1/3甚至更低,价格低是大量农村居民顶着房屋产权风险购买小房屋产权房的根本原因。

小房屋产权房抵押贷款

小房屋产权房到期怎么办

1、允许延长农地使用权期限。可以由住宅业主联名提出,补交农地税收收入,这个价格应该低于同类的农地税收收入的价格,类似于成本价和市场价的差额。至于再次申请的期限,不应该超过30年。

2、北欧国家收回农地和地上建筑物,对业主进行补偿。

注:(本篇由小编进行网络整理,版权归原作者大部份,如有侵权,请联系本人,本人会第一时间删除处理!)

醒醒!世界上没有一个北欧国家是因为不动产税的出台而导致房价下降的!

假如楼市发生这5大变化,你的房子也就开始升值了!

公摊面积取消,不动产税跟物业发生变化,有房子的人却乐了

网友评论